Vishay / Siliconix DG2592 Audio Jack Detectors with Send/End Detect

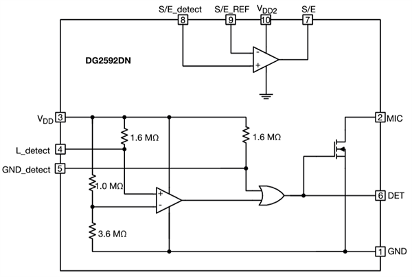
Vishay / Siliconix DG2592 Audio Jack Detectors with Send/End Detect feature a wide operating voltage range of 1.6V to 5.5V with a low quiescent current of 10μA. These audio jack detectors and pop noise control switch ICs are available in small MiniQFN10 and ultra-thin UTMQFN10 packages. The DG2592 series detects the presence of a stereo headset with a microphone and send/end control button. The microphone bias line connects to the ground through the MIC pin when there is no earphone detected. The audio jack detectors also give a logic high signal to the baseband controller through the DET pin. Vishay DG2592 Audio Jack Detectors sense DC levels at L_Detect and GND_Detect. The voltage at both pins will go low when an earphone is plugged in. The presence of the earphone pulls DET low and the MIC switch will turn off. 

Features

  • Wide 1.6V to 5.5V operating voltage range 
  • Low 10μA quiescent current, maximum at VDD = 1.8V
  • Integrated sense comparator for audio L of 1.4V ±5% threshold
  • 1.2Ω (maximum) MIC bias switch provides quick discharge and clamping
  • Ultra-thin and compact MiniQFN10 and UTDFN10 packaging
  • ESD protected
    • Human body model >8kV
    • Charged device model >2kV
    • IEC 61000-4-2 air discharge >15kV
    • IEC 61000-4-2 contact discharge >8kV
  • Lead-free, Halogen-free, and RoHS-compliant

Applications

  • Cellular phones
  • Tablet devices
  • Portable media players
  • Digital cameras

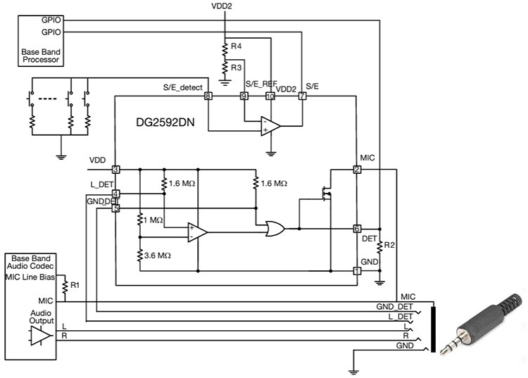
Typical Application Circuit

Application Circuit Diagram - Vishay / Siliconix DG2592 Audio Jack Detectors with Send/End Detect

Block Diagram

Block Diagram - Vishay / Siliconix DG2592 Audio Jack Detectors with Send/End Detect
Publicado: 2016-04-18 | Actualizado: 2024-11-22